首页
欢迎来到冷链品牌网!
登录
注册
全国统一热线:4006007919
上冷链品牌网 找冷链好品牌
登录
注册
首页
品牌大全
品牌排行
品牌严选
品牌资讯
品牌百科
个人中心
首页
>
品牌资讯
>
行业报告
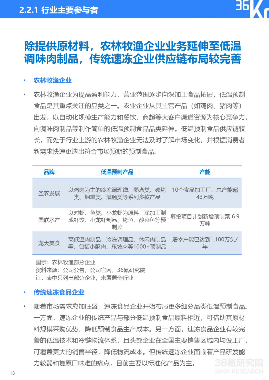
2022年低温预制食品研究报告
来源:
36氪
收藏
2022-05-24
友情链接
中冷联盟
关注公众号
关注抖音号
品牌营销
关于我们
版权声明
全国统一热线:
400-600-7919
冷链品牌网版权所有
京ICP备2021023498号
京公网安备 11010202009562号